0416-8031111
校区地址:锦州教育城(辽宁省锦州市经济技术开发区金山大街51号)
首页
学校概况
学校简介
学校领导
机构设置
校园掠影
学校地图
联系我们
专业建设
电气设备运行与控制
工业机器人技术应用
无人机操控与维护
高速铁路乘务
新能源汽车运用与维修
船舶机工与水手
民航运输服务
飞机设备维修
航空服务
计算机应用
数字媒体技术应用
中医康复技术
眼视光与配镜
电子商务
直播电商服务
中餐烹饪
美容美体艺术
商务英语
校园文化
校长寄语
办学理念
党团工作
党团工作
共青之光
校园快讯
招生就业
招生动态
技能培训
就业指导
师生风采
教师风采
学生天地
荣誉墙
首页
学校概况
学校简介
学校领导
机构设置
校园掠影
学校地图
联系我们
专业建设
电气设备运行与控制
工业机器人技术应用
无人机操控与维护
高速铁路乘务
新能源汽车运用与维修
船舶机工与水手
民航运输服务
飞机设备维修
航空服务
计算机应用
数字媒体技术应用
中医康复技术
眼视光与配镜
电子商务
直播电商服务
中餐烹饪
美容美体艺术
商务英语
校园文化
校长寄语
办学理念
党团工作
党团工作
共青之光
校园快讯
招生就业
招生动态
技能培训
就业指导
师生风采
教师风采
学生天地
荣誉墙
返回首页
校园快讯
您所在的位置:首页
校园快讯
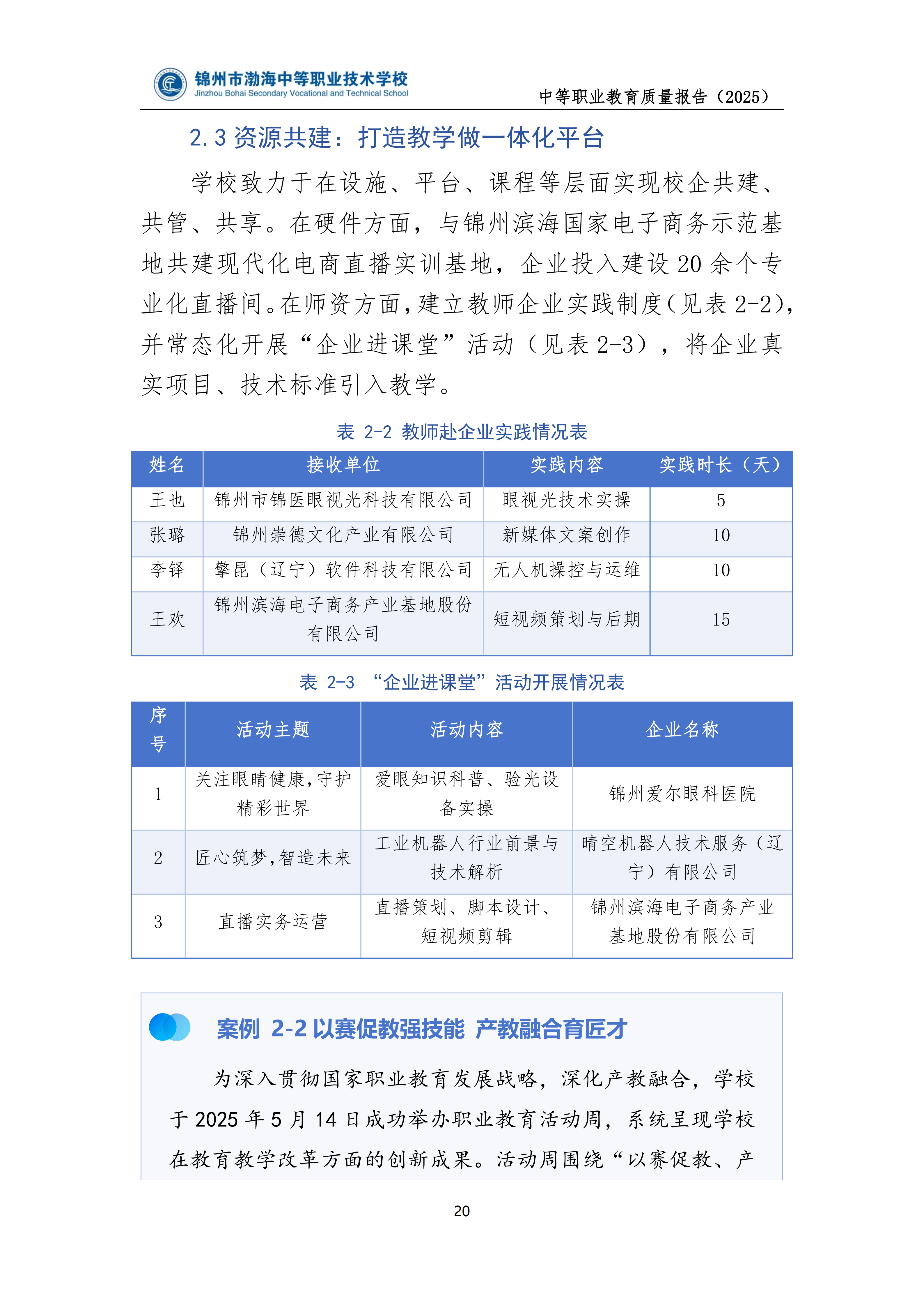
锦州市渤海中等职业技术学校中等职业教育质量年度报告
来源:
发布时间:2025-12-27 17:08
上一篇:锦州市渤海中等职业技术学校关于加强师德师风建设暨集中整治中小学教师违规收受礼品礼金专项行动致家长一封信
下一篇:与光同行 闪耀青春——2026校园元旦联欢会圆满落幕
校园快讯
电话:0416-8031111
校区地址:锦州教育城(辽宁省锦州市经济技术开发区金山大街51号)
版权所有:锦州市渤海中等职业技术学校
技术支持:辽宁华睿科技有限公司
辽公网安备:00000000000
辽ICP备:辽ICP备2022005189号-1